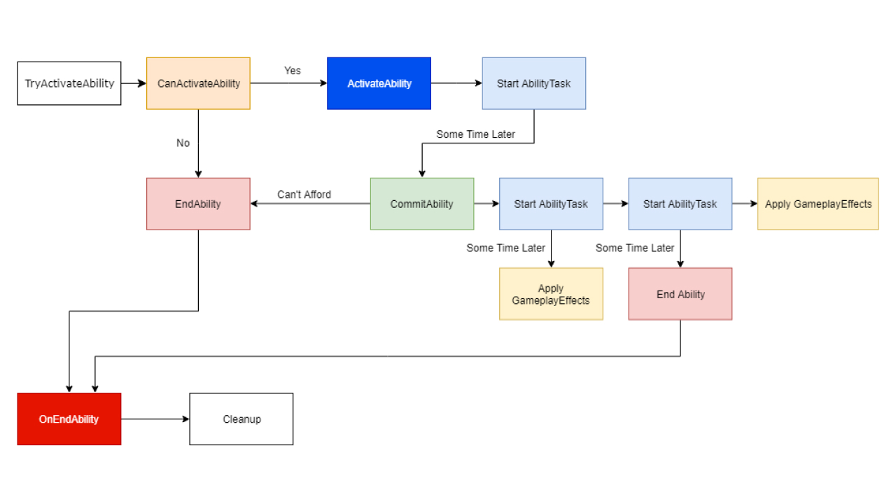
Chris Gagnon, a Lead Programmer at Epic Games, goes into detail on what subsystems are, how to use them, their benefits, and other considerations to keep in mind.
C++
Chris Gagnon, a Lead Programmer at Epic Games, goes into detail on what subsystems are, how to use them, their benefits, and other considerations to keep in mind.








